Discovery & Targeted Proteomics Services
Biologics Characterization Services
Clinical Mass Spectrometry
Advanced Metabolomics Services
Oyeyemi BF, Dabral S, Paramaraj A, Srinivasan S, Jhingan GD, Kumar D,Chintamani, Kumar A, Bhavesh NS
Mol Med. 2025 Dec 3;31(1):334. doi: 10.1186/s10020-025-01377-1. PMID: 41339784; PMCID: PMC12673733.
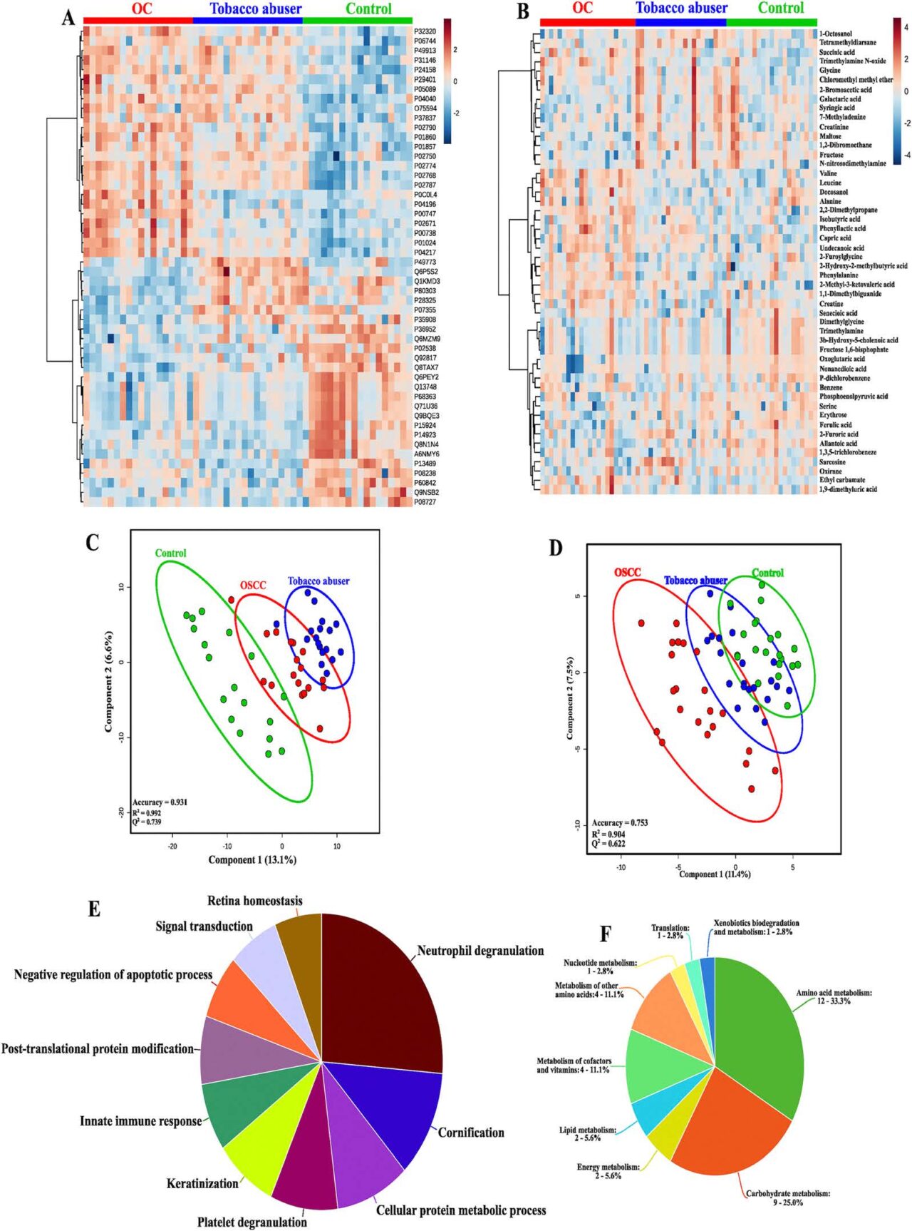
Singh S, Bansal M, Sharma N, Yadav V, Mashangva F, Oswalia J, Gautam V, Jhingan GD, Subbarao N, Rathi B, Arya R.
Mol Med. 2025 Dec 3;31(1):334. doi: 10.1186/s10020-025-01377-1. PMID: 41339784; PMCID: PMC12673733.
Shrestha RK, Nayak S, Maharjan PS, Pokharel B, Jhingan GD, Singh RP, Bhavesh NS, Shrestha BG.
BMC Complement Med Ther. 2025 Mar 14;25:105. doi: 10.1186/s12906-025-04806-0
Agrawal R, Agarwal H, Mukherjee C, Chakraborty B, Sharma V, Tripathi V, Kumar N, Priya S, Gupta N, Jhingan GD, Bajaj A, Sengupta S.
Nucleic Acids Res 2025 Feb 25;53(4):gkaf106. doi: 10.1093/nar/gkaf106
Saha S, Khanppnavar B, Maharana J, Kim H, Carino CMC, Daly C, Houston S, Sharma S, Zaidi N, Dalal A, Mishra S, Ganguly M, Tiwari D, Kumari P, Jhingan GD, Yadav PN, Plouffe B, Inoue A, Chung KY, Banerjee R, Korkhov VM, Shukla AK.
Cell. 2024 Aug 22;187(17):4751-4769.e25. doi: 10.1016/j.cell.2024.07.005
ACS Nano. 2023 Aug 22;17(16):15529-15541. doi: 10.1021/acsnano.3c01973. Epub 2023 Aug 7. PMID: 37548618.
Front Microbiol. 2023 Mar 3;14:1059199. doi:10.3389/fmicb.2023.1059199. PMID:36937286; PMCID: PMC10020504.
Proteomics. 2022 Nov;22(22):e2200148. doi: 10.1002/pmic.202200148. Epub 2022 Sep 13. PMID:36066285.
Mol Cell. 2021 Nov 18;81(22):4605-4621.e11. doi: 10.1016/j.molcel.2021.09.007. Epub 2021 Sep 27. PMID: 34582793; PMCID: PMC7612807.
Int J Mol Sci. 2023 May 13;24(10):8726.
Front Plant Sci. 2020 Aug 5;11:1185. doi: 10.3389/fpls.2020.01185. PMID: 32849734; PMCID: PMC7419982.
Arch Microbiol. 2022 Mar 3;204(4):200. doi: 10.1007/s00203-022-02807-y. PMID: 35239017.
mBio. 2020 Mar 3;11(2):e03293-19. doi: 10.1128/mBio.03293-19. PMID: 32127457; PMCID: PMC7064780.
Switch to Autophagy the Key Mechanism for Trabecular Meshwork Death in Severe Glaucoma.
Clin Ophthalmol. 2021 Jul 14;15:3027-3039. doi:10.2147/OPTH.S292218. PMID: 34285469; PMCID: PMC8286731.
Cell Biosci. 2020 Jun 11;10:78. doi: 10.1186/s13578-020-00437-9. PMID: 32537125; PMCID: PMC7291505
Life Sci. 2019 Dec 15;239:116873. doi:10.1016/j.lfs.2019.116873. Epub 2019 Sep 12. PMID: 31521689.
Ups J Med Sci. 2019 Aug;124(3):149-157. doi: 10.1080/03009734.2019.1623351. Epub 2019 Jul 11. PMID: 31294654; PMCID: PMC6758695.
Nat Commun. 2019 Mar 15;10(1):1231. doi: 10.1038/s41467-019-09223-9. PMID: 30874556; PMCID: PMC6428115.
Cell Microbiol. 2019 Apr;21(4):e12983. doi: 10.1111/cmi.12983. Epub 2018 Dec 21. PMID: 30506797.
J Biol Chem. 2016 Jul 1;291(27):14257-14273. doi:10.1074/jbc.M115.666123. Epub 2016 May 5. PMID: 27151218; PMCID: PMC4933181.
Sci Rep. 2016 Jan 7;6:16969. doi: 10.1038/srep16969. PMID:26739245; PMCID: PMC4703981.
PLoS Pathog. 2014 Sep 11;10(9):e1004381. doi:10.1371/journal.ppat.1004381. PMID: 25211477; PMCID: PMC4161482.
J Proteomics. 2015 Jan 1;112:125-40. doi: 10.1016/j.jprot.2014.07.034. Epub 2014 Aug 7. PMID: 25109464.
J Cell Sci. 2014 Aug 15;127(Pt 16):3505-20. doi: 10.1242/jcs.149112.